Готовые настройки
Классические схемы бюджетного управления
Система содержит 13 классических схем бюджетных моделей.
Основные примеры
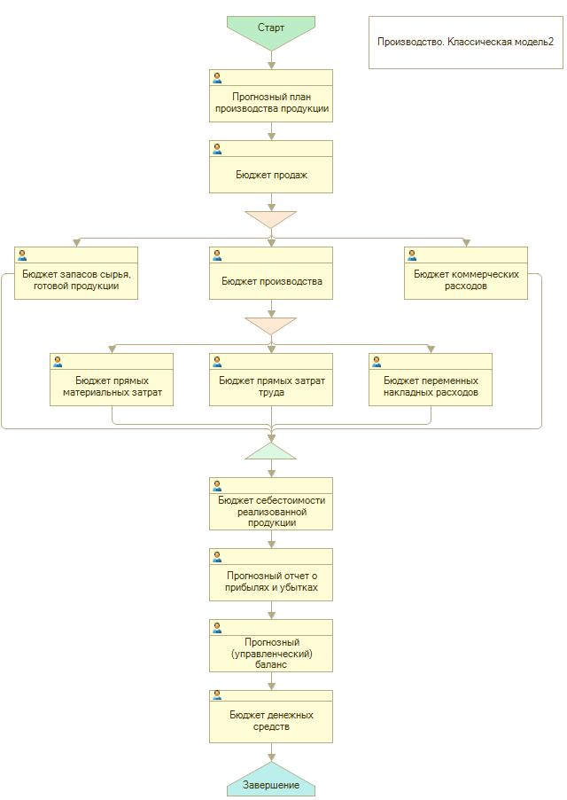
1. Производство (6 типов классических моделей): модель 2.

2. Торговля (3 типа классических моделей): модель 2.

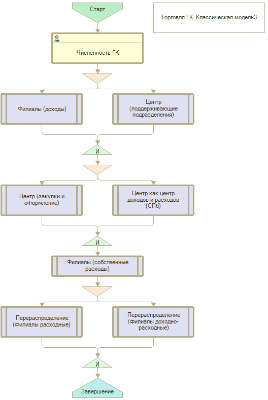
3. Торговля (3 типа классических моделей): модель 3.

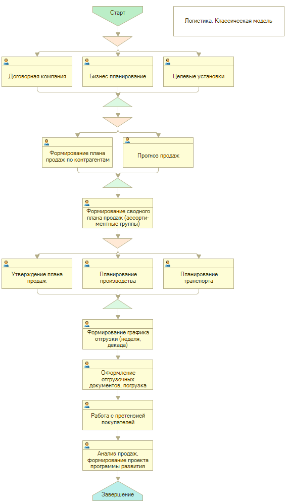
4. Логистика.

Основные возможности
Страница ИБР: Бюджетирование